Logo Sice
Sice Sice
Catalogos de la Dependencia
Oracle Partner
Catalogos de la Dependencia

Ventajas



- Control total de todas sus plazas , puestos, tabuladores etc.
- Todo basado en las mejores formas de manejo de información
- Evita redundancia de información y elimina capturas múltiples
- Consultas de tipo drill drawn
- Seguridad por Usuario, pantalla, campo

Generalidades



Estos catálogos son los propios de su dependencia como pueden ser:





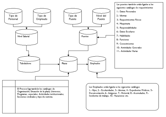
Todo ligado entre sí en una sola base de datos, como se muestra en el siguiente flujo.

Catalogos de la Dependencia